废土快递
末世版的快递大亨
版本: vb2abff6
大小:1049.56M
语言:简体中文
类型:沙盒模拟
授权:免费
更新:2026-04-15 16:26
厂商:中子星游戏研究所
包名:com.ccsw.ftkd
MD5:d6cc609ff6871c7344badf3cfdd4097c
系统要求:需要支持安卓系统5.2以上
废土快递手机版从switch上移植而来,这是一款以末世为背景的生存策略冒险游戏,扮演废土快递员,驾驶卡车在各定居点间运送物资、完成委托,靠差价与报酬生存,最终可选择成为正义守护者、精明商人或乱世枭雄。
废土快递攻略
1、点击开始游戏,选择地图。
2、这时候就可以开始你的废土经营人生了。
3、右下角可查看你的任务。
废土快递任务
物资配送:这是最基本且常见的任务形式。玩家需要将特定货物从一座城市运送至另一座城市,以获取报酬。
不同城市拥有各自盛产与稀缺的物资,价格随供求关系波动,使单纯的运送过程兼具贸易经营元素。
主线与支线任务:游戏包含丰富的剧情,文本量超过10万字。
当前版本共有三张地图,除新手引导地图外,另两张地图均有各自的主线剧情。
玩家的不同选择将影响道德值与剧情走向,导向多种结局。
随机事件与委托:在行驶过程中,玩家会遭遇各种地形、恶劣天气及突发事件,需及时应对。
游戏包含海量随机事件,如奇遇、冲突、意外状况等,每趟旅程都充满未知。
此外,玩家还可接受诸如狩猎赏金猎人、营建城市等多样委托。
废土快递手艺玩法
1、接受委托,狩猎赏金猎人,营建城市,倒卖商品,搜刮废土
2、完成主线,触发支线,突发事件。丰富的剧情,超过10w字的文本量,总有自由的天地可供探索
3、成为一名正义的战士,自私的商人,凶恶的匪徒,一切的选择都在你自己
4、海量随机事件发,奇遇、冲突、意外状况层出不穷,每趟废土征途都有全新未知体验
5、搭载海量道具与物资,涵盖改装配件、生存耗材、武器装备,可以自由搭配,自定义玩法流派
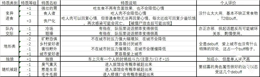
废土快递角色强度排行
【T0级】
有必拿,尽量别粘debuff
【T1级】
有了会优化体验,没有问题也不算大
【T2级】
很难说有了这类buff后的效果是否优于没有
【仅存在特定角色身上的BUFF】
别试了,ROLL不出来的
-
权限要求:
查看
-
隐私政策:
查看
-
包名:
com.ccsw.ftkd
-
MD5:
d6cc609ff6871c7344badf3cfdd4097c
